Mitsuzawa Minamimachi, Kanagawa-ku, Yokohama City, Kanagawa
三ツ沢南町町会ホームページ
  • Home
  • くらしの情報
    • ゴミ出し
    • 防災
    • 町会会館の利用
    • 各種申請手続き
  • 町会について
  • 町会の活動
    • 年間行事
    • 活動実績
  • 地域の活動
    • カフェすみれ南町
    • すくすくかめっこ
    • 三ツ沢南町探検隊!
  • 三ツ沢南町の街並み
  • お問い合わせ
豊顕寺
豊顕寺(ぶげんじ)
豊顕寺
豊顕寺(ぶげんじ)
せせらぎ緑道
せせらぎ緑道
わんぱく広場
わんぱく広場
豊顕寺
豊顕寺(ぶげんじ)
わんぱく広場
わんぱく広場
わんぱく広場
わんぱく広場
翠嵐高校
横浜翠嵐高等学校
馬術練習場
馬術練習場
わんぱく広場
わんぱく広場
慰霊塔
慰霊塔
市民病院
横浜市立市民病院
三ツ沢球技場
ニッパツ三ツ沢球技場
陸上競技場
三ツ沢公園陸上競技場
平沼記念体育館
横浜市平沼記念体育館
ホーム
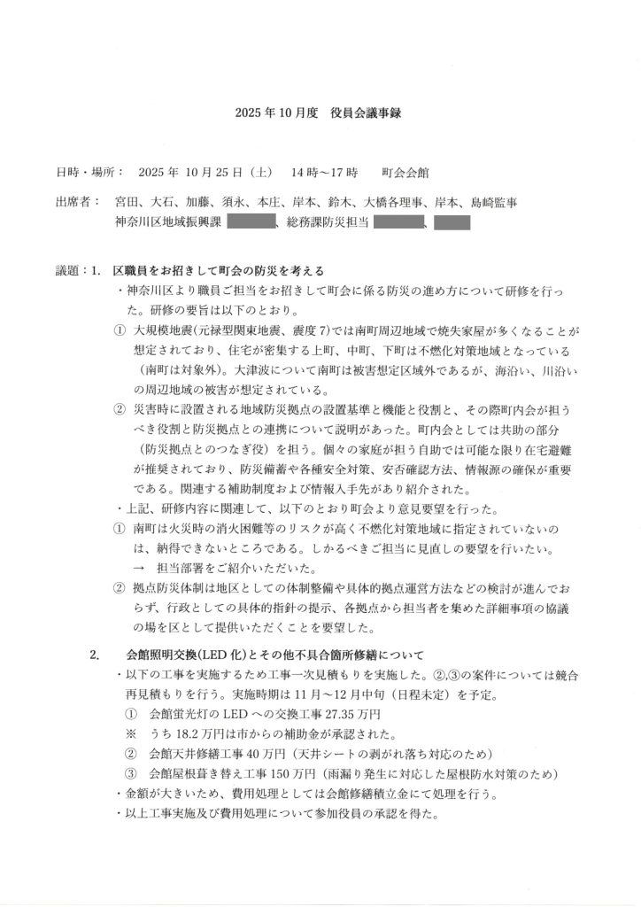
議事録
役員会議事録

2025年10月役員会議事録

役員会議事録
2025.11.01
役員会議事録議事録
三ツ沢南町町会ホームページ

ピックアップ!

  • お知らせ
  • 掲示板
  • 回覧板
  • 年間行事
  • 活動実績
  • 三ツ沢南町NEWS

最近の投稿

  • 保護中: 町会員限定ギャラリー5(令和8年3-4月分)
  • 2026年2月役員会議事録
  • 回覧板 2026年3月
  • 保護中: 町会員限定ギャラリー4(令和8年1-2月分)
  • 防災訓練のお知らせ

アーカイブ

  • 2026年3月
  • 2026年2月
  • 2026年1月
  • 2025年12月
  • 2025年11月
  • 2025年10月
  • 2025年9月
  • 2025年8月
  • 2025年7月
  • 2025年6月
  • 2025年5月
  • 2025年4月
  • 2025年3月
  • 2025年2月
  • 2025年1月
  • 2024年12月
  • 2024年11月
  • 2024年10月
  • 2024年9月
  • 2024年8月
  • 2024年7月
  • 2024年6月
  • 2024年5月
  • 2024年4月
  • 2024年3月
  • 2024年2月
  • 2024年1月
  • 2023年12月
  • 2023年11月
  • 2023年10月
  • 2023年9月
  • 2023年8月
  • 2023年7月
  • 2023年6月
  • 2023年5月
  • 2023年4月
  • 2023年3月
  • 2023年2月
  • 2023年1月
  • 2022年12月
  • 2022年11月
  • 2022年10月
  • 2022年9月
  • 2022年8月
  • 2022年7月
  • 2022年6月
  • 2022年5月
  • 2022年4月
  • 2022年3月
  • 2022年2月
  • 2022年1月
  • 2021年12月
  • 2021年11月
  • 2021年10月
  • 2021年9月
  • 2021年8月
  • 2021年7月
  • 2021年6月
  • 2021年5月
  • 2021年4月
  • 2021年3月
  • 2021年2月
  • 2021年1月
  • 2020年12月
  • 2020年11月
  • 2020年10月
  • 2020年9月
  • 2020年8月
  • 2020年7月
  • 2020年6月
  • 2020年5月
  • 2020年4月
  • 2020年3月
  • 2020年2月
  • 2020年1月
  • 2019年12月
三ツ沢南町町会ホームページ
  • Home
  • お知らせ
  • ゴミ出し
  • 防災
  • 町会会館の利用
  • 各種申請手続き
  • 町会について
  • 年間行事
  • 町会の活動実績
  • 掲示板
  • 回覧板
  • 三ツ沢南町NEWS
  • カフェすみれ南町
  • すくすくかめっこ
  • 三ツ沢南町探検隊!
  • 三ツ沢南町の街並み
  • お問い合わせ
  • サイトポリシー
  • プライバシーポリシー
Copyright © 2020 三ツ沢南町町会ホームページ All Rights Reserved.
    • Home
    • くらしの情報
      • ゴミ出し
      • 防災
      • 町会会館の利用
      • 各種申請手続き
    • 町会について
    • 町会の活動
      • 年間行事
      • 活動実績
    • 地域の活動
      • カフェすみれ南町
      • すくすくかめっこ
      • 三ツ沢南町探検隊!
    • 三ツ沢南町の街並み
    • お問い合わせ
  • ホーム
  • トップ